国家重磅发文,医疗市场大放开!

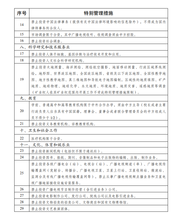
发布时间:2025-04-25 18:33:25    阅读量:266

来源于医疗器材经销商联盟:


重磅利好!国家多次发文,医疗、医药市场限制陆续放开。


市场准入负面清单再更新

部分放开药品批零企业筹建、药械互联网信息服务


4月24日消息,近日,经党中央、国务院批准,国家发展改革委会同商务部、市场监管总局发布《市场准入负面清单(2025年版)》。


图片


全国版市场准入负面清单事项数量由2018年版的151项缩减至2025年版的106项,总体上不断放宽准入门槛。


国家发展改革委经济研究所副所长郭丽岩介绍,与上一版清单相比,《清单(2025年版)》事项数量由2022年版的117项缩减至106项,减少了11项。事项下的全国性具体管理措施由486条缩减至469条,地方性管理措施由36条缩减至20条。


具体调整情况包括,部分放开了一批全国性措施。如取消电视剧制作单位设立、药品批发零售企业筹建、药品和医疗器械互联网信息服务、医疗机构使用放射性药品(一、二类)、试办新型电信业务、林木种子进口、增值税发票印制等管理措施,相关领域保持必要市场准入管理,但准入环节更加精简。


此外,在纳入新业态新领域管理措施方面仍涉及医疗行业,依据《中华人民共和国药品管理法》和《医疗器械监督管理条例》,规范医药和医疗器械网络销售准入条件。


服务业扩大开放

医疗领域放开16方面


4月21日,国务院新闻办公室举行发布会,介绍《加快推进服务业扩大开放综合试点工作方案》有关情况。


图片


《加快推进服务业扩大开放综合试点工作方案》提出推动重点行业领域开放,包括电信、医疗、金融、商贸文旅、交通运输(以下为试点任务中涉及医疗领域的部分)。


具体来看,在医疗领域,支持外籍医生开设诊所;境外医疗专业技术人员短期执业;支持开办外资护理学院;允许以捐资方式举办非营利性医疗机构、养老机构;支持建设基因与细胞治疗专利专题数据库;探索优化罕见病药品进口抽检模式等。


图片


根据《国务院关于《加快推进服务业扩大开放综合试点工作方案》的批复〉国函〔2025〕39号,在已有试点地区基础上,将大连市、宁波市、厦门市、青岛市、深圳市、合肥市、福州市、西安市、苏州市等9个城市纳入试点范围。


已有的11个试点省市为:北京市、天津市、上海市、海南省、重庆市、沈阳市、南京市、杭州市、武汉市、广州市、成都市。


医疗领域进行扩大开放试点

9地可设立外商独资医院


2024年9月7日,商务部、国家卫生健康委、国家药监局三部门发布《关于在医疗领域开展扩大开放试点工作的通知》,选择北京市、天津市、上海市、江苏省、福建省、广东省、海南省作为医疗领域扩大开放试点。


图片


围绕生物技术领域,自本通知印发之日起,在中国(北京)自由贸易试验区、中国(上海)自由贸易试验区、中国(广东)自由贸易试验区和海南自由贸易港允许外商投资企业从事人体干细胞、基因诊断与治疗技术开发和技术应用,以用于产品注册上市和生产。所有经过注册上市和批准生产的产品,可在全国范围使用。


拟进行试点的外商投资企业应遵守我国相关法律、行政法规等规定,符合人类遗传资源管理、药品临床试验(含国际多中心临床试验)、药品注册上市、药品生产、伦理审查等规定要求,并履行相关管理程序。


围绕独资医院领域,拟允许在北京、天津、上海、南京、苏州、福州、广州、深圳和海南全岛设立外商独资医院(中医类除外,不含并购公立医院)。设立外商独资医院的具体条件、要求和程序等将另行通知。


图片


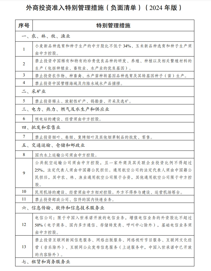
2024年版全国外资准入负面清单发布

全面取消制造业领域外资限制


2024年9月8日,经党中央、国务院同意,国家发展改革委、商务部发布第23号令,全文发布《外商投资准入特别管理措施(负面清单)(2024年版)》,自2024年11月1日起施行。


图片

《外商投资准入特别管理措施(负面清单)(2021年版)》同时废止。对负面清单之外的领域,按照内外资一致原则管理,给予外商投资企业国民待遇。


与2021年版相比,2024年版全国外资准入负面清单删除了制造业领域仅剩的2条限制措施:


一是“出版物印刷须由中方控股”,二是“禁止投资中药饮片的蒸、炒、炙、煅等炮制技术的应用及中成药保密处方产品的生产”。


本次修订后,全国外资准入负面清单的限制措施由31条压减至29条,制造业领域外资准入限制措施全面取消。


根据《外商投资准入特别管理措施(负面清单)(2024年版)》,负面清单涉及医疗、医药的内容包括:禁止投资人体干细胞、基因诊断与治疗技术开发和应用;医疗机构限于合资。


图片
图片


本文为转载发布,仅做分享,文章中观点仅代表原平台作者观点,与本平台无关。如若本文有与贵平台发布原创内容有重合之处,或未经授权使用,系原平台行为,本平台仅转载。您可以**时间联系我们删除文章,我们会立即响应!


上一篇:*新!全球百强械企榜出炉 下一篇: 没有了!

返回列表

Copyright © 2026中国山西医疗器械博览会 版权所有
技术支持: 华大网络
  • 我要参展
  • 我要参观